Instance Verification Kit (IVK)
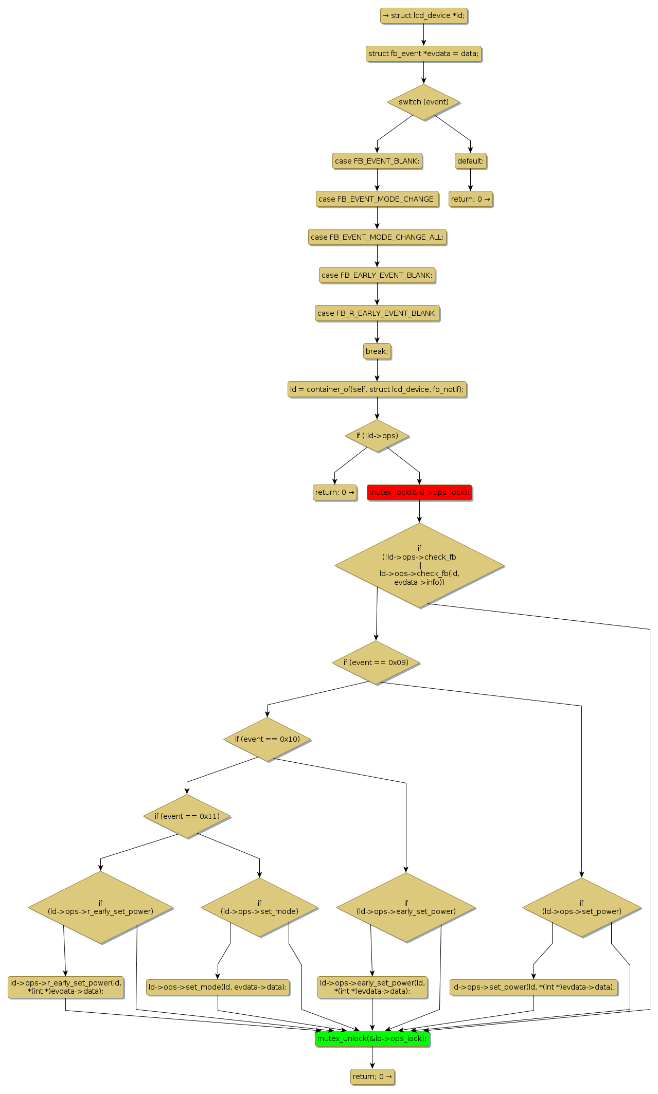
mutex lock @ [1183+26+/linux-3.19-rc1/drivers/video/backlight/lcd.c]
Instance Signature: ops_lock
|
The Matching Pair Graph:
|
|
Function Name
|
Control Flow Graph (CFG)
|
Events Flow Graph (EFG)
|
Source Correspondence
|
|
fb_notifier_callback
|
|
|
[688+20+/linux-3.19-rc1/drivers/video/backlight/lcd.c]
|